学术

导航菜单

我校首次获批国家留学基金委“国别和区域研究人才支持计划”资助项目

作者:赵一衡    来源:政治与公共管理学院      编辑:伍恒犁   日期:2025年02月27日 14:53   阅读:1

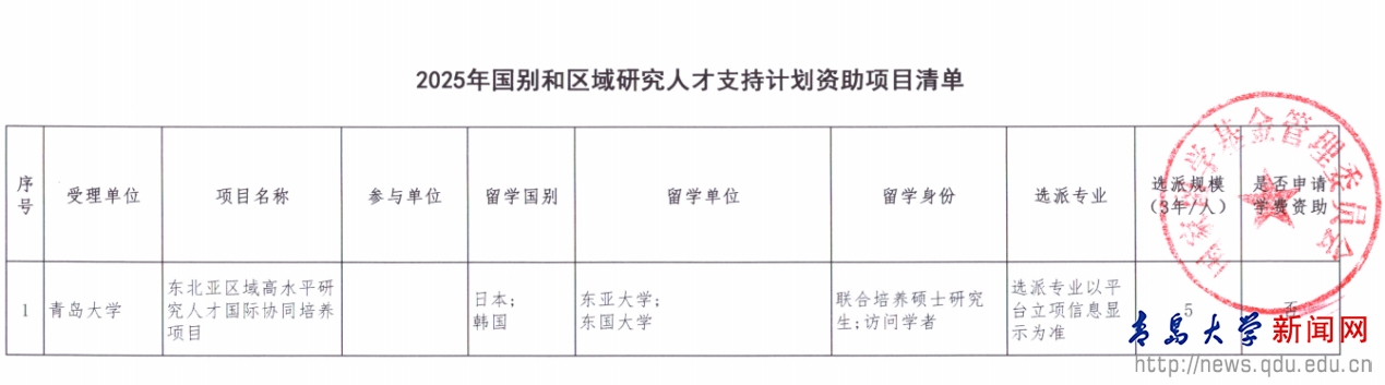
新闻网讯 近日,国家留学基金管理委员会(以下简称“国家留基委”)公布了2025年“国别区域研究人才支持计划”资助项目名单,由我校政治与公共管理学院牵头申报的“东北亚区域高水平研究人才国际协同培养项目”成功获批。这是学校首次获批此类项目,标志着我校区域国别研究人才培养工作取得新突破。



国家留基委“国别和区域研究人才支持计划”旨在服务国家对外开放大局、“一带一路”倡议、人类命运共同体建设需要,加快培养和储备一批具有国际视野、通晓国际规则、能够参与国际事务的国别区域问题研究人才。我校有力发挥毗邻日韩得天独厚的合作优势,积极服务中日韩自由贸易区建设。学校国际政治本科专业和国际关系研究生专业办学历史悠久,注重国际化人才培养,与日本、韩国高校和研究机构建立了较为密切的合作交流关系,在东北亚国际关系、国际关系与国际法等领域形成了特色研究方向与优势。我校将在该获批项目执行期间持续选派访问学者、优秀硕士生赴合作院校开展学术交流与研究培养,同时充分利用此次机遇推动学校国际化发展和学科建设迈上新台阶。


责任编辑:杨伦     

< 上一篇:材料科学与工程学院吴广磊教授团队在多功能电磁吸波材料方向取得重要进展 下一篇:我校举办大气化学国际研讨会 >
欢迎关注开运电竞,赛事在呼唤,智胜在手心公众号
  •  

    电话:(86)-532-85951111

  •  

    传真:(86)-532-85953085

  •  

    校长信箱:xiaozhang@qdu.edu.cn

  •  

    书记信箱:shuji@qdu.edu.cn

  •  

    地址:青岛市宁夏路308号

  • 意见反馈

版权所有 © 开运电竞,赛事在呼唤,智胜在手心                 鲁 ICP 备案 05001947 号 - 4         鲁公网安备 37021202000856号